
ATS là viết tắt của cụm từ Automatic Transfer Switches, có thể hiểu là chuyển đổi sang nguồn điện dự phòng khi nguồn điện chính bị mất đảm bảo hệ thống điện được liên tục kể cả khi mất điện.
Là một thiết bị tủ điện được sử dụng để chuyển tải nguồn một cách tự động từ nguồn chính sang nguồn dự phòng khi nguồn điện chính có sự cố như mất pha, ngược pha hay mất nguồn,… ATS thường dùng để chuyển đổi nguồn lưới-lưới hoặc lưới-máy phát điện.

Tủ điện ATS (hay tủ ATS) là hệ thống chuyển đổi điện áp có tác dụng chuyển đổi tự động giữa nguồn điện chính và nguồn dự phòng. Nguồn điện chính thường là nguồn điện lưới và nguồn dự phòng thường là máy phát điện hoặc UPS. Nên tủ điện ATS có thể được gọi là tủ điện ATS máy phát điện, hệ thống ATS máy phát điện hay bộ điều khiển máy phát điện.
Nếu nguồn chính bị mất hoặc gặp sự cố vì một số nguyên nhân như mất pha, ngược pha, quá áp, thấp áp,…vượt quá khả năng chịu đựng của thiết bị điện.
Khi đó, ATS sẽ tự động cấp tín hiệu gọi nguồn dự phòng và sẽ chuyển sang nguồn dự phòng trong khoảng thời gian từ 5-10s. Sau đó, khi nguồn chính phục hồi ATS sẽ chờ từ 10-30s để có thể xác minh nguồn chính đã ổn định và tự động chuyển nguồn trở lại.
Nguồn dự phòng sẽ tự động tắt sau khi chạy không tải 1-2 phút.
Hệ thống tủ điện ATS có 2 chế độ vận hành là tự động và bằng tay. Trước mặt tủ có các nút ấn, màn hình LCD và có một hệ thống đèn chỉ hiện thị để người vận hành điều chỉnh được thời gian chuyển mạch và chế độ hoạt động.
Hầu hết các tủ ATS đều có cổng truyền thông có thể dễ dàng kết nối với máy tính nhằm phục vụ mục đích hiệu chỉnh các thông số. Tủ ATS được thiết kế để đảm bảo các thiết bị đóng cắt như ACB/MCCB có sự ràng buộc với nhau đảm bảo quá trình vận hành an toàn.
Bạn đang có nhu cầu lắp đặt hãy liên hệ đến hotline 0389934814- Mr Thanh. Chúng tôi luôn sẵn sàng phục vụ tư vấn một cách chuyên nghiệp tận tâm, nhiệt tình , chu đáo.

Chức năng chính của ATS là hỗ trợ khi điện lưới mất thì máy phát tự động khởi động và đóng điện cho phụ tải. Khi nguồn lưới phục hồi thì hệ thống tự chuyển nguồn trở lại và tự động tắt máy phát.
Hệ thống điều khiển ATS sẽ theo dõi tình trạng hoạt động của nguồn điện chính và cung cấp điện dự phòng. Khi xảy ra lỗi nguồn điện chính hệ thống điều khiển sẽ đưa ra lệnh hoạt động tự động sau đó bắt đầu cung cấp điện và chuyển từ chế độ chờ sang chế độ chờ điện cung cấp. Khi nguồn điện chính được phục hồi hệ thống điều khiển sẽ tự động chuyển tải sang hệ thống cung cấp điện chính.
Cả ATS và máy phát điện đều là hệ thống cung cấp điện khẩn cấp tự động có thể chuyển tải trong giai đoạn đầu tiên như chiếu sáng khẩn cấp, cung cấp điện khẩn cấp thiết bị chữa cháy, các thiết bị cung cấp điện khẩn cấp ở những nơi quan trọng như bệnh viện, ngân hàng, viễn thông, sân bay, đài truyền hình cũng như các khách sạn…
Tủ điện ATS có cấu tạo bao gồm 5 phần như sau:
- Vỏ tủ điện ATS: được thiết kế, chế tạo từ thép mạ kẽm và được sơn tĩnh điện. Kích thước vỏ tủ điện ATS được thiết kế phù hợp tùy từng nhu cầu sử dụng và công suất.
- Thiết bị chuyển mạch tự động tủ điện ATS: gồm hệ thống chuyển mạch tự động và bằng tay.
- Bộ điều khiển tủ điện ATS: là bộ điều khiển chuyên dụng thường dùng để điều khiển thiết bị chuyển mạch theo trình tự và thời gian.
- Hệ thanh cái đồng phân phối điện tủ điện ATS: được tính toán phù hợp cho dòng điện định mức của hệ thống.
- Hệ thống đèn, nút ấn, màn hình LCD: nằm trên mặt tủ điện ATS dùng để chỉ thị giúp người vận hành điều chỉnh được thời gian chuyển mạch, chế độ hoạt động.
Ngoài ra, tủ điện ATS có thể tích hợp thêm chức năng giám sát và điều khiển từ xa thông qua việc sử dụng bộ điều khiển PLC.


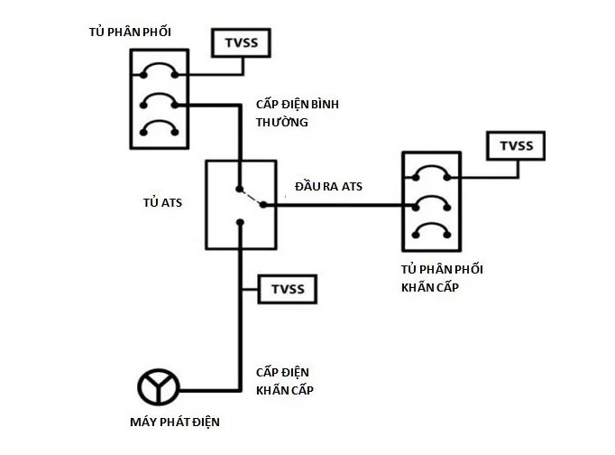
Tủ ATS có hai đầu vào và một đầu ra, đầu vào là một máy phát điện dự phòng và nguồn điện. Tủ ATS sẽ tự động bật máy phát điện trong trường hợp mất điện hoặc được bật bằng tay khi một cơn bão đang đến gần hoặc để đảm bảo cung cấp điện liên tục (UPS).
Máy phát điện được xem là một nguồn điện dự phòng đáng tin cậy và ổn định hơn so với các nguồn dự phòng khác. Quá trình chuyển mạch của tủ ATS khá giống với các thiết bị chuyển mạch khác. Các quá trình chuyển mạch này có thể làm hỏng các thiết bị cuối. Sự bảo vệ tăng áp luôn luôn được khuyến khích sử dụng cho các thiết bị cuối của ATS.
Khi có sự cố
ATS sẽ thực hiện cung cấp nguồn điện lưới cho phụ tải, kích hoạt hệ thống máy phát điện dự phòng sau đó sẽ tính toán khoảng thời gian chuẩn để dống nguồn điện cung cấp từ máy vào từng khu phụ tải nhằm duy trì hoạt động ổn đingjc ủa các hệ thống điện.
Khi tình trạng ổn định trở lại
ATS sẽ ngưng nguồn điện cung cấp khỏi phụ tải, đóng nguồn điện từ điện lưới vào tải sau đó làm cho máy phát điện dừng một thời gian rồi tiếp tục vận hành chạy không tải.
Tủ ATS có 1 nguồn điện lưới, 1 nguồn máy phát điện dự phòng
Tủ ATS 2 nguồn điện lưới, 1 nguồn máy phát điện dự phòng
Tủ ATS 1 nguồn điện lưới, 2 nguồn máy phát điện dự phòng
Tủ ATS 1 nguồn điện năng lượng gió (wind generator), 1 nguồn điện lưới dự phòng
Tủ ATS 1 nguồn điện năng lượng mặt trời (solar generator), 1 nguồn điện lưới dự phòng
Tủ ATS 1 nguồn điện lưới, 1 nguồn kích điện dự phòng (UPS – Inverter)
ATS dùng contactor.
ATS dùng ACB (air circuit breaker) máy cắt không khí.
ATS hợp bộ.
Phân loại theo trạng thái
Loại ON-ON
Loại ON-OFF-ON
ATS 2 pha
ATS 3 pha
Tủ điện ATS thường được sử dụng ở các khu công nghiệp như nhà máy, các xưởng công nghiệp, trung tâm thương mại, cao ốc văn phòng, chung cư, bệnh viện, cảng, sân bay…nơi có các phụ tải đòi hỏi phải cấp điện liên tục, độ tin cậy cung cấp điện cao
Tủ ATS cũng được sử dụng trong dân dụng hay công nghiệp những vùng hay có sự cố mất điện lưới đột ngột.
Trên đây là những thông tin cung cấp cho bạn về ATS và tủ điện ATS máy phát điện. Mong rằng bài viết sẽ đem lại nhiều thông tin hữu ích! Bạn cần tư vấn báo giá liên hệ ngay Hotline 0389934814 - Mr Thanh luôn nhiệt tình, tận tâm và chuyên nghiệp!

CÔNG TY CỔ PHẦN PHÁT TRIỂN CÔNG NGHIỆP TEKSOL VIỆT NAM
Địa chỉ: Số 17/45 Kiều Sơn, Phường Đằng Lâm, Quận Hải An, Thành phố Hải Phòng, Việt Nam
VPGD: Phòng 401, tầng 4, tòa nhà VCCI, 464 Lạch Tray, Đằng Giang, Ngô Quyền, Hải Phòng
Mã số thuế: 0201862965
Số tài khoản: 1031 00 000 62 62 tại Ngân hàng Vietcombank Hải Phòng
SĐT: 0389 934 814
Email: [email protected]
Web: www.shop.vnteksol.com ; www.vnteksol.com
Ý kiến bạn đọc
Những tin mới hơn
Những tin cũ hơn
Như ý nghĩa của tên gọi Technical Solution => TEKSOL, Công ty Cổ phần Phát triển Công nghiệp TEKSOL Việt Nam mang đến giải pháp kĩ thuật Sáng tạo và hiệu quả cho khách hàng của mình là các nhà máy công nghiệp trên toàn Việt Nam.
Sứ mệnh của chúng tôi là góp phần phát triển công nghiệp nước nhà với hai lĩnh vực thế mạnh là dịch vụ kĩ thuật Điện - Tự động hóa và Vật tư Thiết bị Công nghiệp chất lượng cao.
Ấn tượng ban đầu của Khách hàng khi đến Webshop của TEKSOL đó là: Dải sản phẩm rộng, sự đồng hành của các nhãn hiệu lớn như hãng khóa an toàn Lockey, Master Lock, dụng cụ đo chính xác Mitutoyo Nhật Bản, hóa chất Threebond Nhật Bản, bơm màng YTS, khí nén Metal Work Italia.
Tuy nhiên, sự khác biệt thực sự mà chúng tôi mang lại tới Khách hàng là ở tinh thần và hành động phục vụ Khách hàng một cách Chuyên nghiệp - Nhiệt tình - Tin cậy.
Chúng tôi cam kết về sự hài lòng của Khách hàng về dịch vụ bán hàng, sự yên tâm về hàng hóa chính hãng 100%, luôn luôn đầy đủ hóa đơn VAT và chứng chỉ , hồ sơ bán hàng. Trân trọng cảm ơn Quý khách hàng!